As atribuições do Órgão Central de Orçamento, no âmbito do Sistema de Planejamento e Orçamento (SPO), estão definidas no Decreto nº 48.413/2023 que estabelece:
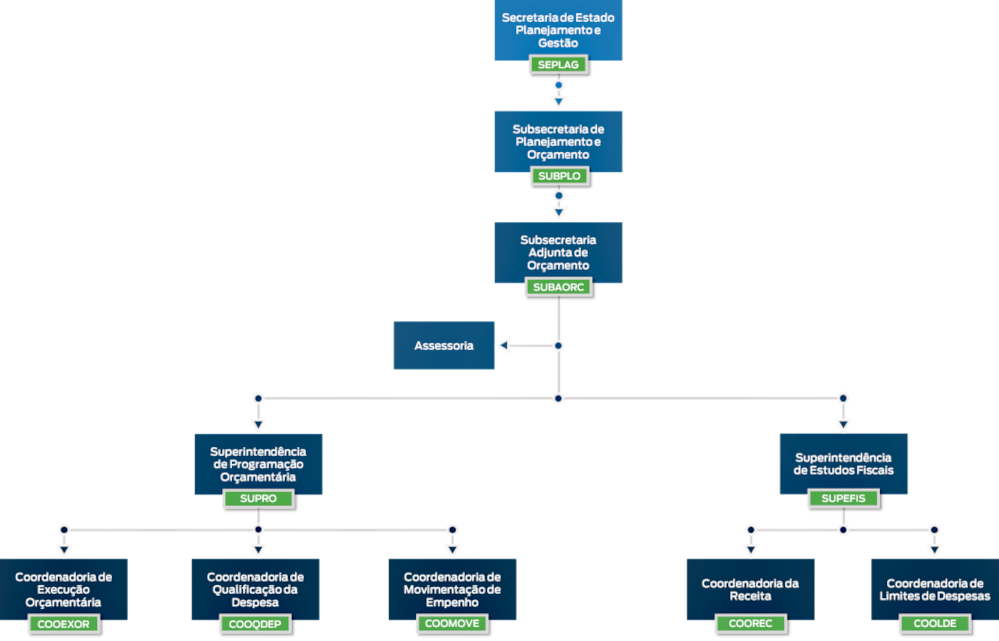
Como é composta a Rede de Orçamento - Órgão Central:

Adilson de Faria Maciel
Secretário de Estado de Planejamento e Gestão
Rafael Ventura Abreu
Subsecretário de Planejamento e Orçamento
Celia Regina do Nascimento de Paula
Brenno do Nascimento Silva - Estagiário
Hugo Correa Arnaud Gonçalves - Estagiário
Juliana D Escoffier Di Stasio
Superintendente de Programação Orçamentária
Ana Maria da Silva Sá
Fabíola da Silva Pulvirenti
Marcus Vinicius de Araújo dos Santos
Maria Luiza Martins da Rocha Schuller - Estagiária
Marila Sampaio de Sant'Anna
Michelle Marques
Patrícia Silva de Moura
Rubens Tank
Teresinha Massena
Ururay Jorge Araujo
Hyago Quintes Pereira dos Santos
Thayná Ramos Moreira da Silva
Isabele Cristina dos Santos Pereira de Castro
Joselma Ferreira Oliveira
Marina Cerqueira de Aguillar
Ana Clara de Albuquerque Palermo
Daniel Carvalho Norberto - Estagiário
Glaucia Marques da Cunha
Marcelle Rocha Almeida
Paulo Cesar Moura Paz
Andrea Mainieri
Daniele de Oliveira Soares - Estagiária
Kayan Carllo Lima Pereira - Estagiário
Luca Simas Ferreira de Faria
Luciana Pinto Venancio
Marcia Cristina Rigon
Marcus Vinicius de Carvalho Sobrinho
Natalia da Motta Dias
Rosely Mendes da Costa